掌上金普

范围扩大!大连旧房改造补贴正在进行中!申领入口→

2024-12-17 09:15

哈喽宝子们~

我市旧房改造补贴

范围扩大啦

实际用于居住的公寓和军产房

现纳入补贴对象范围内

那具体补贴哪些品类?

补贴标准是多少?

要如何申领?

快来看看详情信息吧~

图片


旧房改造补贴

旧房改造补贴范围扩大通知

图片

为了让政府红利政策最大限度惠及百姓,我市合理扩大补贴范围,将“实际用于居住的公寓和军产房”纳入《大连市旧房装修、厨卫改造所用物品材料购置补贴实施细则》补贴对象范围内。

包括对个人消费者购买用于旧房装修、厨卫局部改造的瓷砖岩板类、厨卫洁具类、集成电器吊顶墙板类、理石类、木制作类、墙面涂装材料类、地板脚线类、灯饰开关类、入户门及金属门窗类、采暖类、五金类、人造板类、预拌混凝土及混凝土外加剂类等符合国家标准的装修改造所用材料。



图片

01|补贴对象

在政策实施期内在大连市行政区域内购买用于合法建成住宅房屋的旧房装修、厨卫等局部改造所用物品和材料,并与参与活动的装饰装修企业签订了施工合同,在大连开具发票的个人消费者。



图片

02纳入补贴范围的住宅房屋

商品住房、政策性住房、拆迁安置房。多套房屋可获得多次补贴资格,每个地址获得一次补贴资格。房屋须是在2024年1月1日前竣工交付的合法住宅。

图片

图源:摄图网-500525770



图片

03|补贴标准

按照实际购买所用物品和材料发票价格(剔除所有折扣和优惠后的价格,下同)的20%进行补贴,每套房最高补贴累计不超过3万元



图片

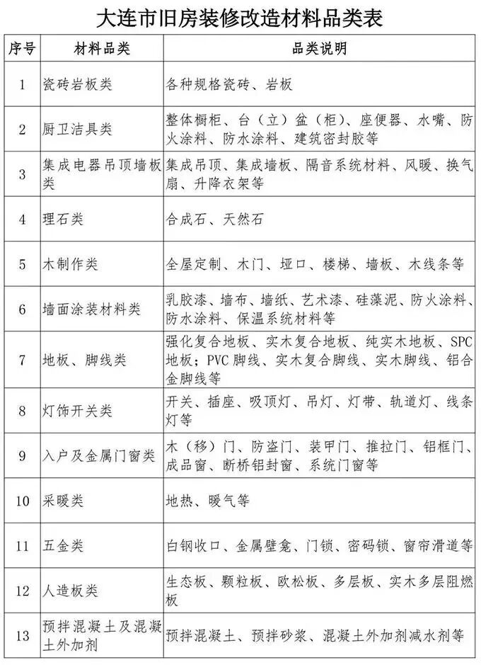
04|补贴品类

对个人消费者购买用于旧房装修、厨卫局部改造的瓷砖岩板类、厨卫洁具类、吊顶墙板类、理石类、木制作类、墙面涂装材料类、地板脚线类、灯饰开关类、入户门及金属门窗类、采暖类、五金类、人造板类、预拌混凝土类等(具体品类详见下图)符合国家标准的装修改造所用材料予以补贴。

图片

图源:云闪付APP

图片

图源:摄图网-401173390



图片

05|申领方式

申领平台

申请旧房装修、厨卫局部改造补贴的个人消费者,需通过云闪付APP-政府促消费-活动专区提交申请。

图片

小编推荐

图片

可长按扫描下方二维码




图片




 关注【大连本地宝】

在聊天消息页面发送【旧房

即可获取补贴申领入口~

图片

申领步骤

1.打开“云闪付”APP,点击“政府促销费”;

图片

图源:云闪付APP(下同)

2.点击“旧房改造补贴”,进入活动页面;

图片

3.点击“个人消费者申请”,按提示信息上传对应所需材料,即可申领补贴。

图片
图片



图片

06|申领材料

(1)消费者个人身份证:需上传人像面、国徽面,可识别身份证姓名及身份证号;

(2)申领补贴承诺书;

(3)合理的产权或使用权证明材料;

(4)与权属人关系证明(按需);

(5)住宅装饰装修合同;

(6)装饰装修公司发票(发票日期需在活动期限内),发票上按需列明商品的名称、规格型号、数量、单价、总价等详细信息;

(7)与装修合同对应的个人消费者支付凭证;

(8)装饰装修公司和消费者确认的物品材料清单;

(9)旧房装修或局部改造装修开工前和开工后现场对比照片;

(10)物业服务企业(无物业小区由街道负责)认定“是否如实装修”的现场核实单。

图片

图源:摄图网-500313670



图片

07|咨询电话

图片

图源:云闪付APP



▌声明本文由大连本地宝编辑整理发布,转载请注明,如涉及侵权或对版权有疑问,请邮件联系 liushuai@bendibao.com 删除处理。

      ▌来源:大连发布、云闪付APP大连本地宝综合整理

      ▌编辑朗月(乔欣彤)

      ▌文章及封面图片来源摄图网、图虫网,已获平台授权

logo

Copyright©2022 Neusoft. All rights reserved.

1点击右上角···
2选择在浏览器中打开