掌上金普

明起兑换!大连2025蛇年贺岁币/钞兑换网点汇总!

2025-01-02 14:39

哈喽宝子们~

明天起

2025蛇年贺岁币/贺岁钞

就要开放兑换啦

小编给大家整理了

大连蛇年贺岁币/钞兑换网点

此前成功预约的小伙伴们

快来一起看看吧~

图片


兑换期

▶兑换时间:

2025年1月3日至1月9日

▶温馨提示:

公众可按照约定的时间,持在预约系统中登记的有效身份证件,前往约定的预约承办银行网点办理预约兑换业务。

中国人民银行各分支机构可根据实际情况延长2025年贺岁双色铜合金纪念币和纪念钞兑换期。

图片
图片
图片

图源:摄图网-501142606



大连兑换网点

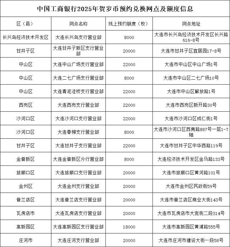
01

中国工商银行

2025年贺岁币

图片

图源:中国工商银行(下同)

图片
图片
图片



02

中国建设银行

2025年贺岁币、贺岁钞

图片

图源:中国建设银行大连市分行

图片
图片



03

中国农业银行

2025年贺岁币、贺岁钞

图片

图源:中国农业银行大连市分行

图片
图片



04

中国邮政储蓄银行

2025年贺岁币、贺岁钞

图片

图源:中国邮政储蓄银行

图片
图片



身份证件要求

2025年贺岁双色铜合金纪念币和纪念钞预约、兑换、核实的有效身份证件必须为第二代居民身份证原件

代他人办理的,须提供代办人和被代办人的有效第二代居民身份证原件,且被代办人数不超过5人

由于第二代居民身份证原件遗失、未成年人未办理第二代居民身份证等原因,无法出具第二代居民身份证原件的,可以使用户口簿、临时居民身份证办理。

图片
图片


图片

小编推荐

图片

想获取更多

2025蛇年贺岁纪念币、纪念钞

样式、面额、兑换信息

大连各承办银行

对应兑换渠道/网点/额度信息

可长摁扫描下方二维码即可获取

图片

▌声明本文由大连本地宝编辑整理发布,转载请注明,如涉及侵权或对版权有疑问,请邮件联系 liushuai@bendibao.com 删除处理。

▌来源中国人民银行中国工商银行、中国建设银行、中国农业银行、中国邮政储蓄银行、大连本地宝综合整理

▌编辑朗月(乔欣彤)

▌文章及封面图片来源摄图网、图虫网,已获平台授权

logo

Copyright©2022 Neusoft. All rights reserved.

1点击右上角···
2选择在浏览器中打开