掌上金普

明确!12种市场行为不予处罚

2025-02-08 20:46

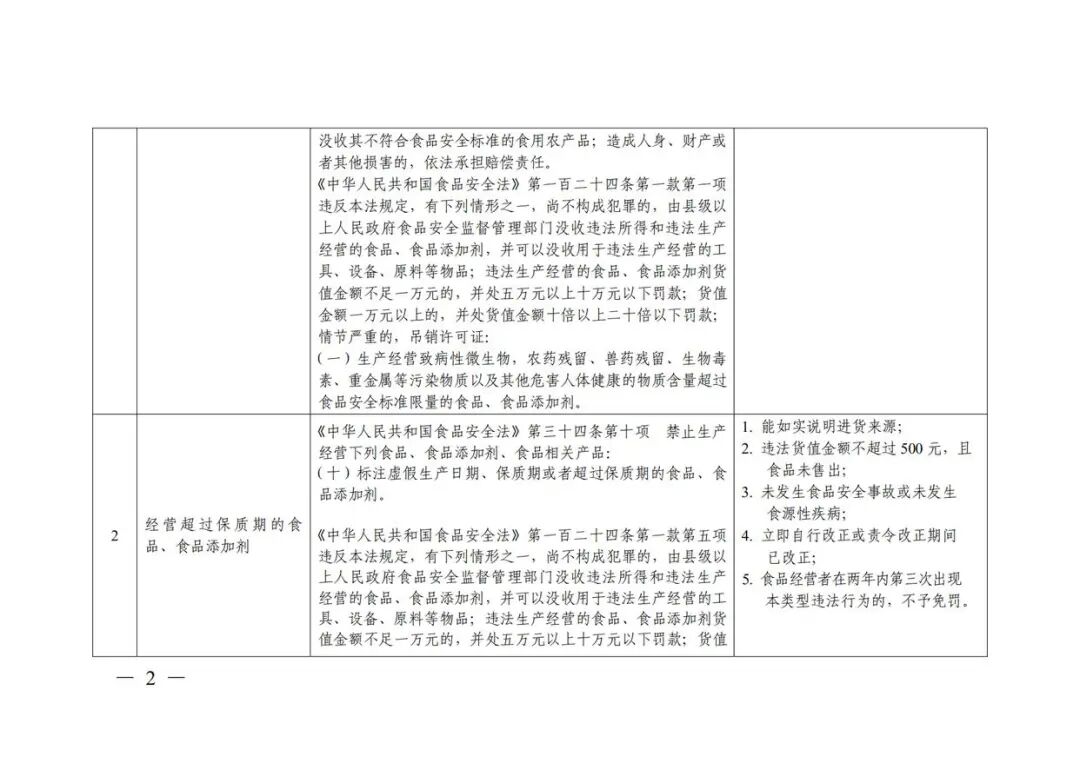
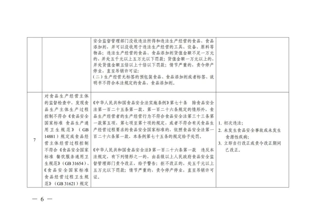
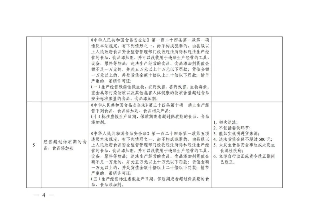
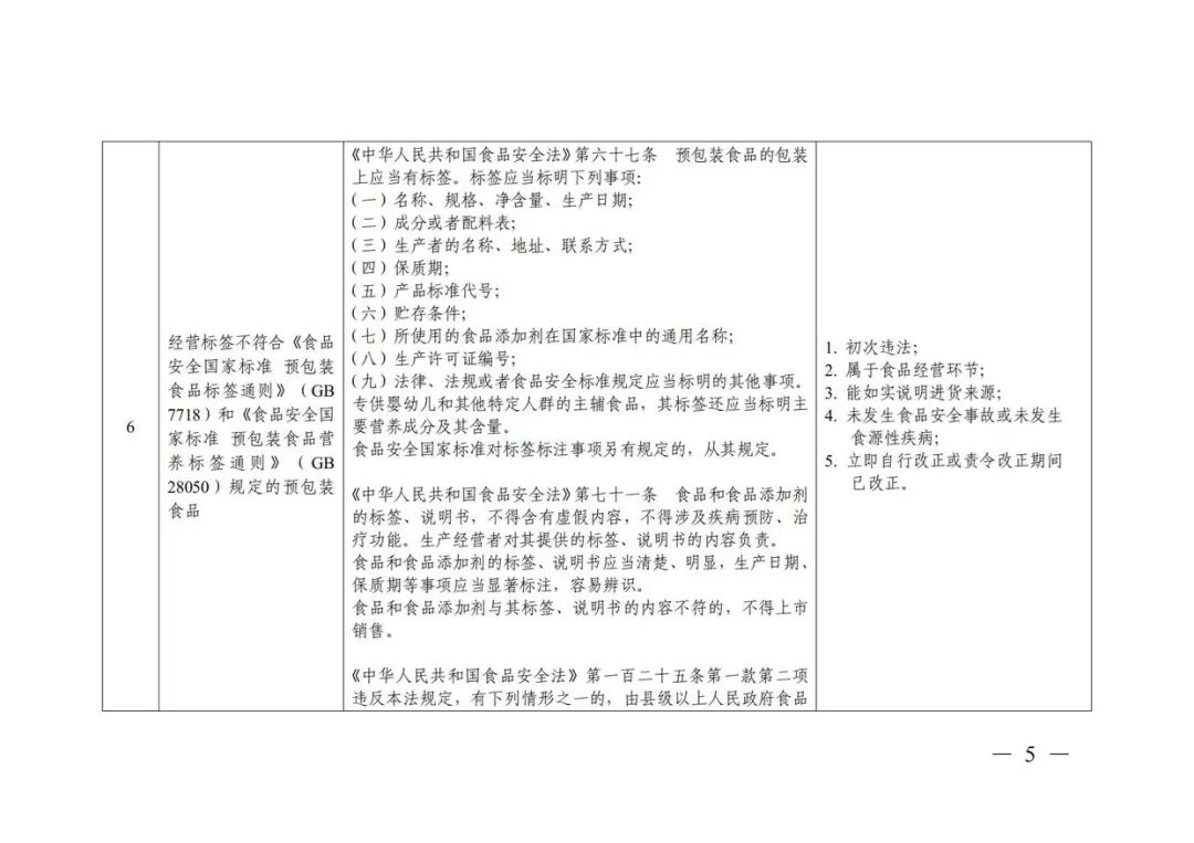
为解决社会关注的“小案重罚”和“类案不同罚”问题,市场监管总局7日对外发布《市场监管行政违法行为首违不罚清单(一)》及《市场监管轻微行政违法行为不予处罚清单(一)》。


据介绍,在充分考虑违法行为危害后果、当事人主观过错和获利情况的基础上,市场监管总局制定清单对12种首次违法和轻微违法行为不予处罚。其中,“首违不罚”清单包含8种初次违法,且危害后果轻微并及时改正的违法行为;“轻微免罚”清单包含4种违法行为轻微并及时改正,且没有造成危害后果的违法行为。


为确保两个清单依法有序实施,市场监管总局明确要求坚持依法行政原则、坚持处罚与教育相结合、保障群众合法权益、严格规范执法程序、科学设定处罚清单,特别是对当事人实施“首违不罚”“轻微免罚”的,明确了“责令其立即停止违法行为、督促引导积极整改、依法退赔消费者损失和履行召回义务”等措施。


据介绍,市场监管总局将全面推行监管为民理念,积极回应社会关切和基层期盼,按照“预防为主、轻微免罚、重违严惩、过罚相当、宽严相济”执法原则,对于没有造成危害后果并能及时改正的轻微违法行为减罚免罚,对于影响群众健康安全、群众反映强烈、造成恶劣社会影响的违法行为坚决打击严惩不贷,严格规范公正文明执法,守护消费市场安全底线和公平秩序,不断优化消费环境,切实保障消费者合法权益。


清单详情:


图片
图片
图片
图片
图片
图片
图片
图片
图片
图片
图片
图片



信源:中国经济周刊

 

 

logo

Copyright©2022 Neusoft. All rights reserved.

1点击右上角···
2选择在浏览器中打开