掌上金普

2025大连困难毕业生社保补贴申请即将开始!

2025-03-12 10:04

哈喽宝子们~

2025年度大连市

困难毕业生社保补贴

即将开始申报啦

小编给大家整理好了

补贴对象、标准

申领时间、方式、材料

等补贴相关信息

有需要的小伙伴们

快来一起看看吧~

图片


01|补贴对象

▶补贴对象应同时满足以下条件:

(一)享受国家助学贷款或符合困难条件的2022届及以后高校毕业生。

(二)毕业2年内在我市稳定就业,签订1年以上劳动合同并在我市连续缴纳3个月以上社会保险,且申报时处于正常参保缴费状态。

▶符合困难条件的高校毕业生范围为:

低保家庭、防止返贫监测对象、特困人员、残疾、烈士子女、孤儿(含事实无人抚养儿童)高校毕业生。



02|补贴标准

对符合补贴条件的申请人,给予社会保险(养老、医疗、失业)个人缴费部分全额补贴,补贴期限为36个月,按季度发放。

图片

图源:摄图网-501142606


03|申请时间

每个季度的最后10天



04申请方式

(一)申请人申报期间内可登录申报系统(http://120.201.246.102:7025/hrgxzxw),网上申报后在系统中打印《申请表》(见附件),向社保缴费单位注册地所在的区市县、先导区公共就业和人才服务机构(以下简称“各地区”)提交申请材料。

图片

小编推荐

图片

可长摁扫描下方二维码




图片




 关注【大连本地宝】

在聊天消息页面发送【困难毕业生

即可获取补贴申报入口及附件下载~

图片

(二)各地区每季度受理审核结束后,确定符合补贴条件人员名单,并对申请人的自然信息、学历信息、社保缴费等情况进行公示。经公示无异议,各地区须及时将补贴资金拨付至申请人开通银行金融功能的社保卡银行账户。

(三)申请人首次申报经审核通过的,在补贴享受期间,应于每个季度的最后10天进行当季补贴确认,并提交季度《申请表》和社保缴费明细。各地区应对申请人社会保险连续缴费情况进行审核,审核通过的确定为当季度符合补贴条件人员,并按规定进行公示。

图片

图源:摄图网-500313670



05|申请材料

(一)《大连市困难毕业生社保补贴申请表》;

(二)身份证;

(三)毕业证;

(四)劳动合同;

(五)申请当季度缴纳社保缴费明细(毕业时间超出2年的毕业生另需提供毕业2年内连续3个月的社保缴费明细);

(六)根据申请人的类型分别提供以下材料:

(因篇幅较长,请上下滑动查看)

1.低保家庭的毕业生提供户口簿、本人所在家庭有效期内的《城乡居民最低生活保障证》;

2.防止返贫监测对象家庭的毕业生提供户口簿,乡镇(街道)及以上相关部门出具的全国防止返贫监测和衔接推进乡村振兴信息系统中的有效证明;;

3.特困人员毕业生提供本人有效的《特困人员救助供养证》;

4.残疾毕业生提供本人的《中华人民共和国残疾人证》;

5.烈士子女毕业生提供户口簿、父亲或母亲的《烈士证明书》及存根;

6.孤儿(含事实无人抚养儿童)毕业生提供本人的《儿童福利证》;

7.获得国家助学贷款的毕业生提供本人贷款合同。

以上材料需提供原件及复印件1份,其中身份证需正反面复印、户口簿复印件提供首页及本人页即可。



06|注意事项

(一)各地区应按时受理困难毕业生社保补贴申请,通过申报系统比对申请人信息,确保系统信息与申请人提交材料一致,公示后及时发放补贴,并保障资金安全。

(二)申请人所填报信息和申请材料应真实有效,如在后续审核过程中发现材料弄虚作假的,由各地区追缴已发放的相应补贴。

(三)申请人享受补贴期间未按时进行季度补贴确认并提交相关材料的,补贴自动中止。重新申报时按照首次申报提交材料。

图片

图源:摄图网-600484373


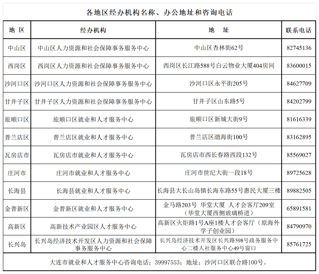
07|咨询电话

图片

图源:大连市人力资源和社会保障局

logo

Copyright©2022 Neusoft. All rights reserved.

1点击右上角···
2选择在浏览器中打开