掌上金普

热搜第一!始祖鸟在喜马拉雅山放烟花,网友“炸锅”!多方回应→

2025-09-21 17:46
9月20日,户外品牌始祖鸟联手以火药爆破作品成名的艺术家蔡国强,在喜马拉雅山放烟花的事件,引发争议,登上微博热搜榜第一。
图片

据悉,该场艺术烟花名为《升龙》。现场视频显示,919日傍晚,三幕彩色烟花沿着山脊依次燃放。此次活动举办地在西藏喜马拉雅山脉江孜热龙地区(海拔约5500米)。

图片

现场视频截图。

图片

始祖鸟微博截图。目前该微博已删除

视频发布后,“高原烟花秀”的行为引发了环保争议。


图片
图片



针对此次艺术项目,主办方发布声明表示,烟花使用生物可降解环保烟花材料;燃放前转移牧民牲畜,用盐砖引导小型动物离开;燃放后将清理残留物,翻土修复植被,不会留下生态隐患。

活动合作方悦游CNTraveler在社交媒体上表示,团队在艺术创作前将生态保护放在第一位,本次艺术创作所有活动均在科学评估和严格指导下进行,秉持对自然最大的敬畏。

始祖鸟方面也表示,始祖鸟的初心始终是致敬自然、致敬文化、致敬环境。高山是重要的户外元素之一,始祖鸟希望借此深入探索高山,让更多人了解高山与在地文化。


尽管其燃放之前声称,烟花全部使用生物可降解环保烟花材料,大量网友仍表示质疑。
图片
图片

“云端珠峰”微信公众号21日发布情况通报:9月20日,《蔡国强:升龙》烟花秀视频在网络发布后,引发网民关注。日喀则市委、市政府高度重视,已成立调查组第一时间赶赴现场核查,后续将根据核查结果依法依规处理。


图片

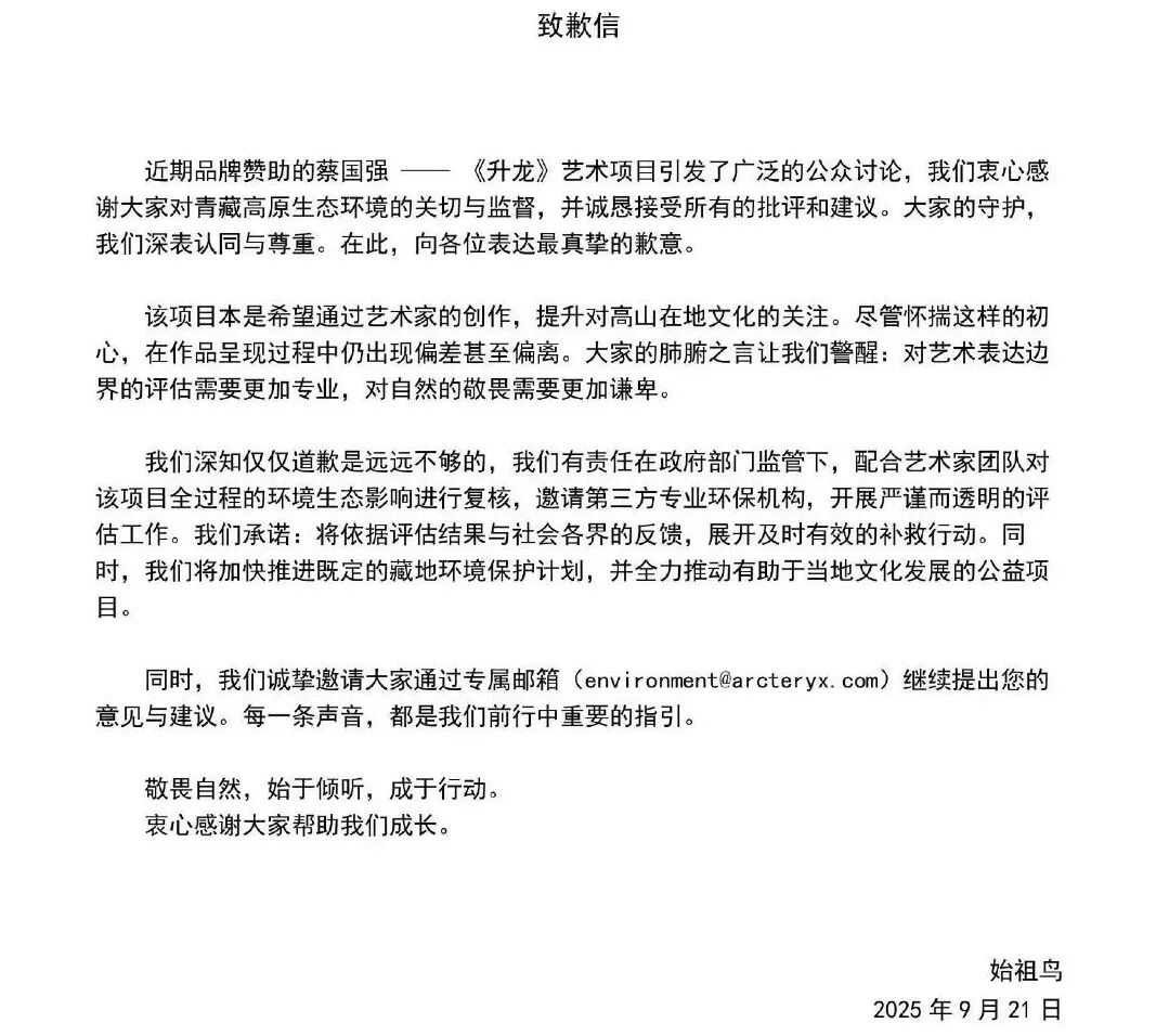
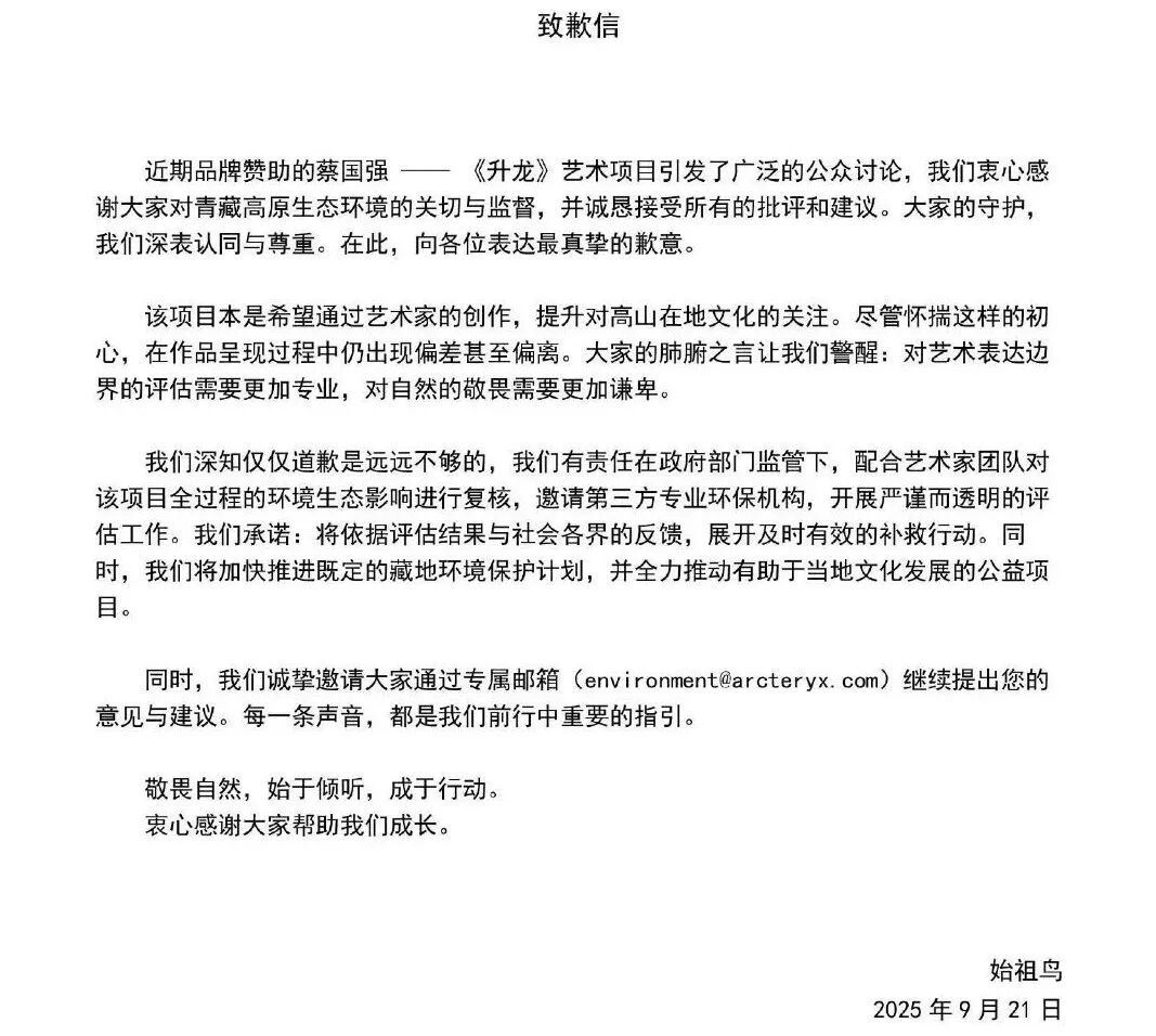
目前始祖鸟官方小红书、微博等相关视频均已下架。21日,始祖鸟微博发布致歉信:衷心感谢大家对青藏高原生态环境的关切与监督,并诚恳接受所有的批评和建议。大家的守护,我们深表认同与尊重。在此,向各位表达最真挚的歉意。 

图片

信源:中国经济网

logo

Copyright©2022 Neusoft. All rights reserved.

1点击右上角···
2选择在浏览器中打开