掌上金普
视听
TV
Live
视界
导航栏
首页
头条
金普
专题
足球
萌宠
汽车
经济
党建
文体旅
本地宝
社会
教育
点播
深读
氢能
健康
视频
文化
媒体聚焦
宣传思想文化
经典实践项目
测试
金普号
政府机构
街道园区
名企名优
教育培训
文化医疗
休闲景点
时尚生活
UAT
Home
>
经济
小区名禁用“宇宙”“天下”“中央”“欧洲”等词语!一地出台新规→
2025-12-25 17:31
12月23日,
成都市住房和城乡建设局、成都市民政局
联合印发《成都市具有重要地理方位意义的住宅区、楼宇名称批准管理办法》(以下简称《管理办法》),
明确批准要求、命名批准程序、更名批准程序、监督管理等,进一步规范成都市具有重要地理方位意义的住宅区与楼宇的命名、更名工作
,推动审批流程更加标准化、规范化和便民化。
具体有哪些规定
《管理办法》明确了命名的多项要求,主要包括以下方面:
政治与文
化底线
:
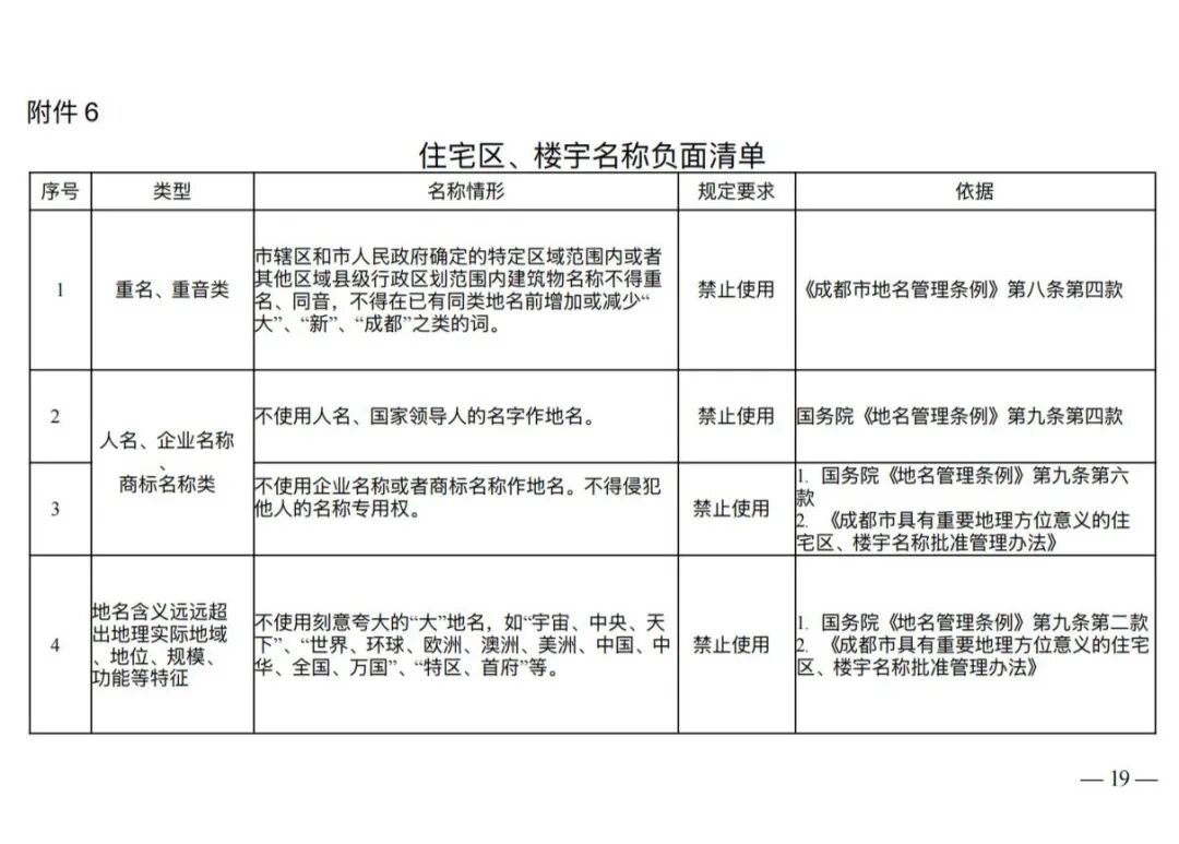
严禁使用损害国家主权、民族尊严、民族团结、宗教和睦、社会稳定以及违背公序良俗的词语。
名称来源限制:
禁止使用人名、外国地名及其简称;禁止使用具有特定政治色彩的词语、帝王称谓、官衔、职位等词语;原则上不得使用企业名称、商标名称,防止变相广告和侵权。
禁用夸张用语:
禁止使用“万国”“宇宙”“天下”“中央”“欧洲”等刻意夸大的词语。一般不得使用“中国”“中华”“全国”“国际”“世界”等词语,确需使用的应有充分理由并严格审核。
外文使用规范:
原则上不得使用外文音译命名。确有必要使用时,需说明原因,并确保外文原意健康、中文名称无不良含义且不产生歧义。
专有名称保护:
使用如“世博”“奥林匹克”等国家明令保护的标语、文字,必须事先取得主管部门的书面同意。
地域指向要求:
冠以本市行政区划名或区片名的,其实际位置应在该区域范围内。
避免重名同音:
规定在市辖区、市政府确定的特定区域或其他县级行政区划范围内,住宅区、楼宇名称不得重名、同音,并禁止通过简单增减“大”“新”“成都”等字词制造名称混淆。
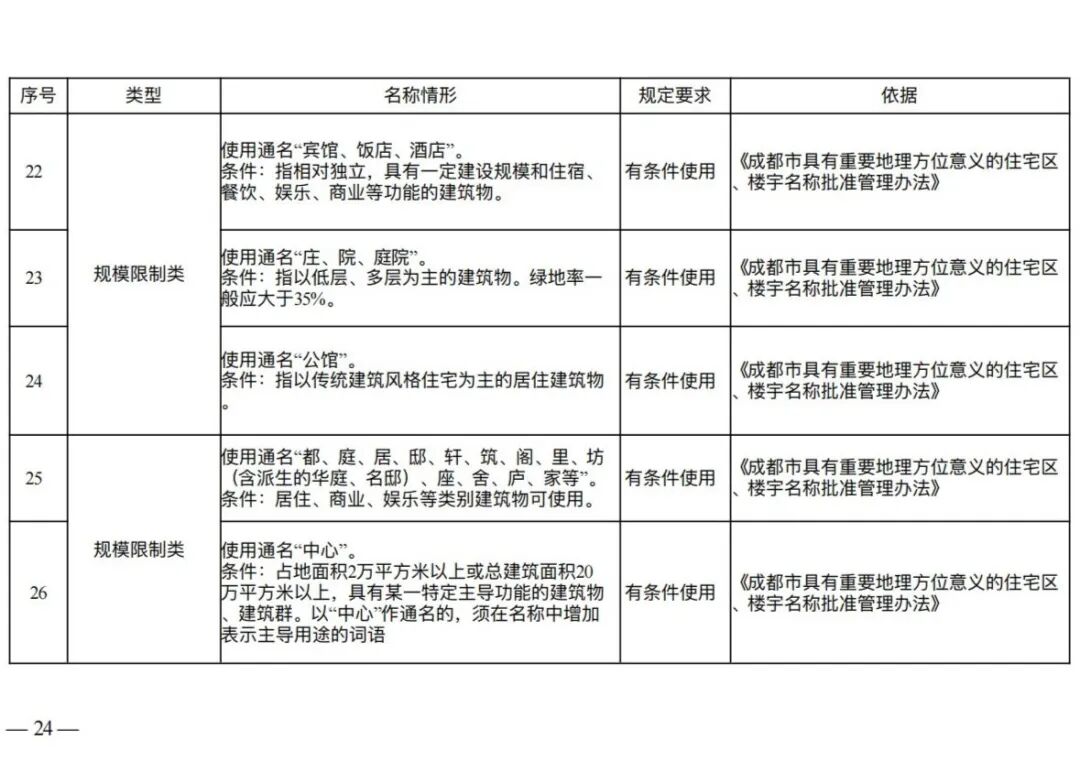
通名使用规范:
禁用通名,不宜使用行政区划通名(如国、州、镇)、其他地名类别通名(如海、港、湾)以及易产生歧义的通名(如门、世家、庄园);禁止重叠,通名不得重叠使用,如“某某花园广场”;用字规范,名称必须使用规范汉字,避免生僻字,禁用繁体字、异体字、自造字、阿拉伯数字和标点符号。
成都将推行负面清单,明确建立住宅区、楼宇命名、更名负面清单制度,对清单内的名称禁止或限制使用。清单外的名称也需符合含义明确、健康、名实相符的原则。
同时,《管理办法》还鼓励采用反映历史文化内涵、深具地域特色的名称,但需尊重历史事实、突出文化特色、注重语言美感、避免过度商业化等。
如何申请命名和改名
哪些项目可申请命名或更名
命名方面
,针对新建项目,需办理预售许可的,应在取得土地使用许可和建设工程规划许可证后、办理预售许可前申报;无需预售许可的,应在取得前述许可后、竣工验收备案前申报。名称批准文件是办理预售许可或竣工验收备案的要件之一。已建成未命名的项目,符合条件者可申请命名。
更名方面
,主要包括三种情形。
一是
项目建设施工前或施工中开发建设主体变更;
二是
已建成项目所有权发生整体转移;
三是
已建成项目经法定比例的业主共同决定。其中业主共同决定更名,需满足民法典规定的“双三分之二参与、双四分之三同意”的业主表决条件,体现了对业主自治权利的尊重。
申请途径上
,可通过成都政务服务网或天府市民云相应入口线上提交申请。住建主管部门在1个工作日内完成材料初审。初审通过后,通过系统推送征求同级民政部门意见。民政部门应在收到后1个工作日内反馈意见。住建部门在收到民政部门意见后2个工作日内完成审核,并在1个工作日内作出批准决定。
附:住宅区、楼宇名称负面清单
信源:经济日报
经济
拼多多、美团、京东、饿了么、抖音、淘宝、天猫7家电商平台被罚没35.97亿元
中国网络视听用户10.99亿人
课时费动辄数百上千?谨防“升学焦虑”被消费
定好闹钟!“五一”假期火车票,已经开售
研究生扩招校内宿舍住不下了,月租万元小区房拟作研究生宿舍
Copyright©2022 Neusoft. All rights reserved.
1
点击右上角
···
2
选择在浏览器中打开